SOBRE AÇÃO DE INTERDIÇÃO
O que é? Ação de Interdição é a medida judicial adequada para declarar uma pessoa incapaz – total ou parcialmente – para práticas de atos da vida civil e nomear seu curador.
Quando é cabível? De acordo com o Art. 1.767, Código Civil, podem ser interditados: I – aqueles que, por enfermidade ou deficiência mental, não tiverem o necessário discernimento para os atos da vida civil; II – aqueles que, por outra causa duradoura, não puderem exprimir a sua vontade; III – os deficientes mentais, os ébrios habituais e os viciados em tóxicos; IV – os excepcionais sem completo desenvolvimento mental; V – os pródigos (pessoa com compulsão para gastos que pode prejudicar a saúde financeira da família).
Quem poderá requerer? De acordo com o Art. 1.768, Código Civil e Art. 1.177, Código de Processo Civil, a Ação de Interdição poderá ser movida: I – pelos pais ou tutores; II – pelo cônjuge, ou por qualquer parente; III – pelo Ministério Público. O MP promoverá ação de interdição quando (Art. 1.769, Código Civil e Art. 1.178, Código de Processo Civil): I – em caso de doença mental grave / no caso de anomalia psíquica; II – se não existir ou não promover a interdição alguma das pessoas designadas nos incisos I e II do artigo antecedente; III – se, existindo, forem incapazes as pessoas mencionadas no inciso antecedente. Cabe ressaltar que o Ministério Público pode intervir na interdição como custus legis (Art. 82, II, Código de Processo Civil).
INGRESSANDO COM UMA AÇÃO DE INTERDIÇÃO
Onde irá tramitar? Perante o Juiz de Direito da Vara Cível ou Vara de Família da Comarca do domicílio do interditando (Art. 94, Código de Processo Civil).
Quem poderá promover? Advogado, Defensor Público (Art. 4º, Lei Complementar 080/94) ou Ministério Público (caso não haja parentesco e demais casos acima citados).
Documentos Necessários: Autor/Requerente – Cópia da Carteira de Identidade, CPF, Comprovante de Residência, Certidão de Nascimento ou Casamento (para comprovar parentesco), Atestado de Sanidade Física e Mental. Interditando/Requerido – Cópia da Carteira de Identidade, CPF, Comprovante de Residência, Certidão de Nascimento ou Casamento, Atestado Médico atualizado que informe a doença e a incapacidade para atos da vida civil, Comprovante de Rendimentos, Registro de Imóveis, Certidão de Óbito dos genitores ou cônjuge do interditado (se houver). Extra – Declaração de anuência dos descendentes, ascendentes, cônjuge/companheiro ou irmãos.
PETIÇÃO INICIAL
Ao redigir qualquer petição inicial, devemos, primeiramente, atentar aos requisitos do Art. 282, Código de Processo Civil, que determina que a Petição Inicial deverá conter: I – o juiz ou tribunal, a que é dirigida; II – os nomes, prenomes, estado civil, profissão, domicílio e residência do autor e do réu; III – o fato e os fundamentos jurídicos do pedido; IV – o pedido, com as suas especificações; V – o valor da causa; VI – as provas com que o autor pretende demonstrar a verdade dos fatos alegados; VII – o requerimento para a citação do réu.




Modelo – Interdição.PDF
[EDIT em 23/03/2012]
Nos comentários, respondi a um explicando isso, mas como a busca é considerada, segue o que eu costumo fazer. Recomendo colocar uma cópia de identidade com a filiação do declarante, para mostrar que ele é filho do interditando.
PROCEDIMENTO
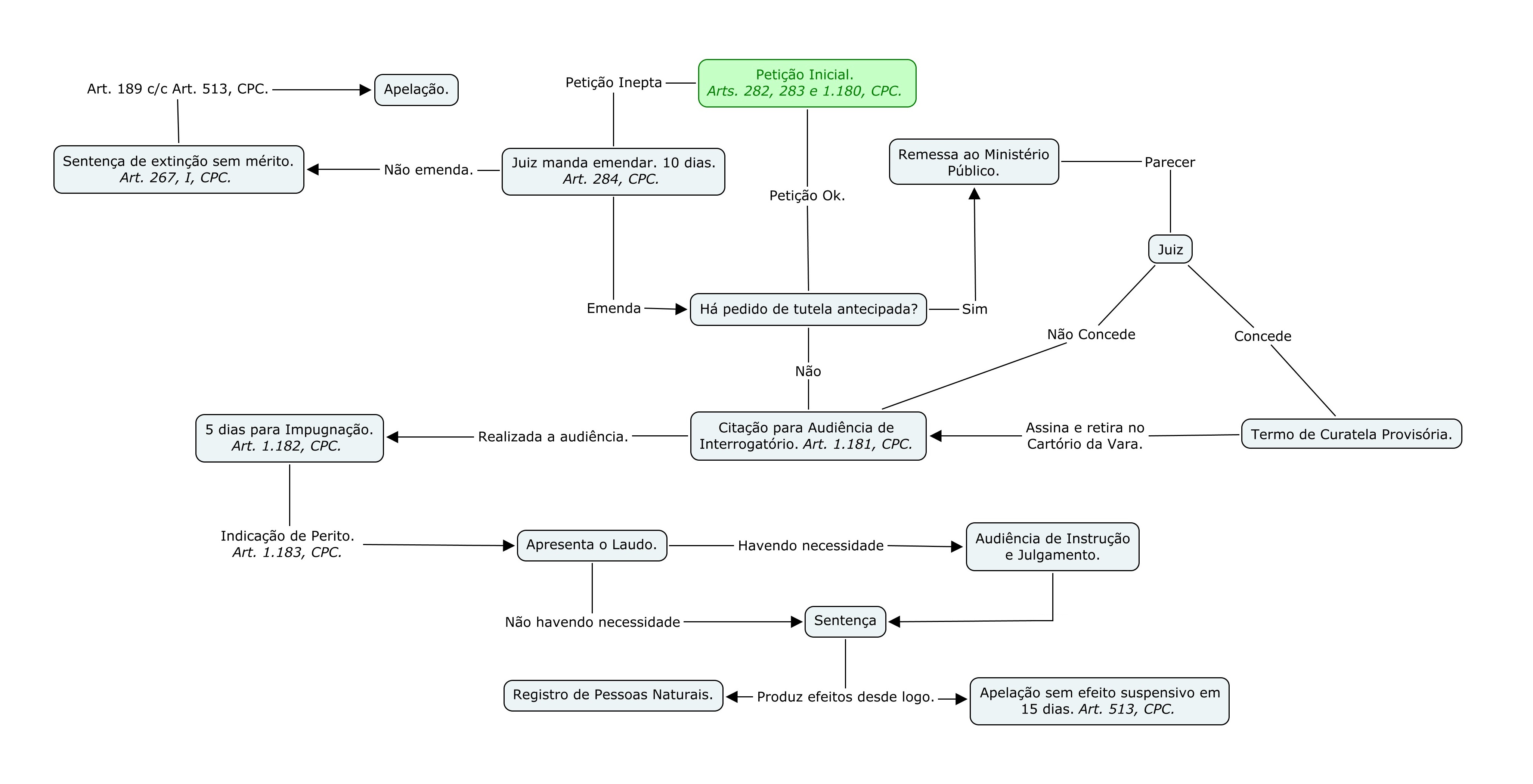
1. Distribuição da Petição Inicial. Há pedido de tutela antecipada? Se houver, haverá remessa para o Ministério Público.
Art. 1.180. Na petição inicial, o interessado provará a sua legitimidade, especificará os fatos que revelam
a anomalia psíquica e assinalará a incapacidade do interditando para reger a sua pessoa e administrar os seus bens.
2. Citação Pessoal do Interditando para Audiência de Interrogatório. Se houver determinação da curatela provisória, haverá assinatura do Termo de Compromisso.
Art. 1.181. O interditando será citado para, em dia designado, comparecer perante o juiz, que o examinará, interrogando-o minuciosamente acerca de sua vida, negócios, bens e do mais que Ihe parecer necessário para ajuizar do seu estado mental, reduzidas a auto as perguntas e respostas.
4. Prazo de 5 dias para Impugnação da Interdição (pelo MP, Advogado do interditando nomeado por este ou descedentes, curador).
Art. 1.182. Dentro do prazo de 5 (cinco) dias contados da audiência de interrogatório, poderá o interditando impugnar o pedido. § 1o Representará o interditando nos autos do procedimento o órgão do Ministério Público ou, quando for este o requerente, o curador à lide. § 2o Poderá o interditando constituir advogado para defender-se. § 3o Qualquer parente sucessível poderá constituir-lhe advogado com os poderes judiciais que teria se nomeado pelo interditando, respondendo pelos honorários.
6. Realização da Perícia Médica.
7. Se houver necessidade de esclarecimento, depoimento pessoal ou prova testemunhal, haverá Audiência de Instrução e Julgamento.
Art. 1.183. Decorrido o prazo a que se refere o artigo antecedente, o juiz nomeará perito para proceder ao exame do interditando. Apresentado o laudo, o juiz designará audiência de instrução e julgamento. Parágrafo único. Decretando a interdição, o juiz nomeará curador ao interdito.
8. Sentença. Efeitos imediatos. Nomeação do Curador, inscrição no Registro de Pessoas Naturais e publicação na imprensa local.
Art. 1.184. A sentença de interdição produz efeito desde logo, embora sujeita a apelação. Será inscrita no Registro de Pessoas Naturais e publicada pela imprensa local e pelo órgão oficial por três vezes, com intervalo de 10 (dez) dias, constando do edital os nomes do interdito e do curador, a causa da interdição e os limites da curatela.
FLUXOGRAMA

ALGUMAS SENTENÇAS DE INTERDIÇÃO
SENTENÇA 1
Processo 0047379-54.2010.8.02.0001 (001.10.047379-3) – Interdição – Tutela e Curatela – INTERDITAN: Josinete Pereira da Silva – INTERDITAD: Juliana Pereira da Silva – S E N T E N Ç A Vistos, etc. R E L A T Ó R I O 1. REQUERENTE/BENEFICIÁRIO: Josinete Pereira da Silva em favor de sua sobrinha, Juliana Pereira da Silva, qualificados nos autos. 2. PEDIDOS: Decretação da Interdição da beneficiária, por ser portadora de doença mental, incapaz de exercer aptidões físicas ou laborativas. 3. REQUERIMENTOS: Concessão da Justiça Gratuita. Intervenção do Ministério Público. Concessão da Curatela Provisória. 4. FUNDAMENTOS LEGAIS DO PEDIDO: Art. 1.767 do Código Civil e 1.191 e seguintes do Código de Processo Civil. Lei nº 1.050/60 c/c 5.584/70, 7.115/83 e 7.510/86. 5. PRINCIPAIS OCORRÊNCIAS PROCESSUAIS: Determinação da citação da interditanda e designação de data para o interrogatório (Fls. 18). Audiência de interrogatório (fls. 20). Juntada de declaração médica informando a doença a que se encontra acometida a interditanda e os influxos na saúde da mesma (fls. 30). Parecer do Ministério Público opinando pela procedência do pedido ( fls. 31). D E C I S Ã O 6. QUANTO AO REQUERIMENTO DE DECLARAÇÃO DA INTERDIÇÃO DA BENEFICIÁRIA: As provas colhidas dão conta de que a requerida é portadora de Retardo mental leve – comprometimento significativo do comportamento, requerendo atenção ou tratamento, enfermidade codificadas pelo CID 10 F70.1 e que, portanto, está absolutamente incapaz para reger bens e para os atos da vida civil, em caráter definitivo, como se vê na declaração médica citada, não sendo, assim, capaz de gerenciar seus interesses. Posto isto, baseada nas provas dos autos e conforme parecer da douta representante do Ministério Público, decreto a interdição da requerida JULIANA PEREIRA DA SILVA, declarando-a absolutamente incapaz de exercer pessoalmente os atos da vida civil, na forma do art. 3º, II, do Código Civil. Em conseqüência, nos termos do art. 1768, II do Código Civil, nomeio-lhe curadora Josinete Pereira da Silva, que deverá ser intimada a prestar compromisso, na forma da lei. Em cumprimento ao disposto no art. 1.184 do Código de Processo Civil, e no art. 9º, III do Código Civil, inscreva-se a presente sentença no cartório de Registro Civil e publique-se, no Diário Oficial, a presente interdição, por (03) vezes, com intervalo de 10 dias. Cientifique-se a douta representante do Ministério Público Estadual. 7. QUANTO À CONCESSÃO DOS BENEFÍCIOS DA JUSTIÇA GRATUITA: consta dos autos declaração de pobreza que, corroborada por elementos outros, como a profissão da beneficiária (vendedora) comprovam a alegação. ANTE O EXPOSTO, defiro a Justiça Gratuita à parte autora, porque comprovadamente pobre na forma da lei. Publique-se, Registre-se, Intimemse. Maceió,08 de setembro de 2011. Ana Florinda Mendonça da Silva Dantas Juíza de Direito. (
Fonte)
SENTENÇA 2
Processo 0024906-40.2011.8.02.0001 – Interdição – Tutela e Curatela – INTERDITAN:
Luzinete Maria de Souza Silva – INTERDITAN:
Juliana de Souza Silva – S E N T E N Ç A Vistos, etc. R E L A T Ó R I O 1. REQUERENTE/BENEFICIÁRIO: Luzinete Maria de Souza Silva em favor de sua filha Juliana de Souza Silva, qualificados nos autos. 2. PEDIDOS: Decretação da Interdição da beneficiária, por ser portadora de doença mental, incapaz de exercer aptidões físicas ou laborativas. 3. REQUERIMENTOS: Concessão da Justiça Gratuita. Concessão da curatela provisória. 4. FUNDAMENTOS LEGAIS DO PEDIDO: Art. 1.767 do Código Civil e 1.191 e seguintes do Código de Processo Civil. Lei nº 1.050/60 c/c 5.584/70, 7.115/83 e 7.510/86. 5. PRINCIPAIS OCORRÊNCIAS PROCESSUAIS: Determinação da citação da interditanda e designação de data para o interrogatório (Fls. 17). Audiência de interrogatório (fls. 20). Parecer do Ministério Público opinando pela procedência do pedido, com a declaração da interdição da requerida (fls. 20) D E C I S Ã O 6. QUANTO AO REQUERIMENTO DE DECLARAÇÃO DA INTERDIÇÃO DO(A) BENEFICIÁRIO(A): As provas colhidas dão conta de que a requerida é portadora de Oligofrenia, enfermidade codificadas pelo CID F-72 e que, portanto, está absolutamente incapaz para reger bens e para os atos da vida civil, em caráter definitivo, como se vê no atestado juntado aos autos às fls. 14, não sendo, assim, capaz de gerenciar seus interesses. Posto isto, baseada nas provas dos autos e conforme parecer da douta representante do Ministério Público, decreto a interdição da requerida Juliana de Souza Silva, declarando-a absolutamente incapaz de exercer pessoalmente os atos da vida civil, na forma do art. 3º, II, do Código Civil. Em conseqüência, nos termos do art. 1768, II do Código Civil, nomeio-lhe curadora Luzinete Maria de Souza Silva, que deverá ser intimada a prestar compromisso, na forma da lei. Em cumprimento ao disposto no art. 1.184 do Código de Processo Civil, e no art. 9, III do Código Civil, inscreva-se a presente sentença no cartório de Registro Civil e publique-se, no Diário Oficial, a presente interdição, por (03) vezes, com intervalo de 10 dias. Cientifique-se a douta representante do Ministério Público Estadual. 7. QUANTO À CONCESSÃO DOS BENEFÍCIOS DA JUSTIÇA GRATUITA: A requerente alega ser pobre na forma da lei, sendo impossibilitada de arcar com as custas judiciais sem que, com isto, haja prejuízo material para si e para sua família. Consta dos autos declaração de pobreza que, corroborada por elementos outros, como a atividade exercida pela beneficiária (do lar) comprovam a alegação. ANTE O EXPOSTO, defiro a Justiça Gratuita à parte autora, porque comprovadamente pobre na forma da lei. Publique-se, Registre-se, Intimem-se. Maceió,19 de agosto de 2011. Olívia Medeiros Juíza de Direito Substituta. (
Fonte)
SENTENÇA 3
ADV: SANDRA MARA G. LESSA NETO (OAB 6705B/AL) – Processo 0013588-31.2009.8.02.0001 (001.09.013588-2) – Interdição – Interdição – AUTORA:
Jardilene de Souza – INTERDITAN:
Jandeci de Souza – S E N T E N Ç A Vistos, etc. R E L A T Ó R I O 1. REQUERENTE/BENEFICIÁRIO: Jardilene de Souza em favor de sua genitora, Jandeci de Souza, qualificados nos autos. 2. PEDIDOS: Decretação da Interdição da beneficiária, por ser portadora de doença mental, incapaz de exercer aptidões físicas ou laborativas. 3. REQUERIMENTOS: Concessão da Justiça Gratuita. Concessão da Curatela Provisória. Citação do Requerido. Intervenção do Ministério Público. 4. FUNDAMENTOS LEGAIS DO PEDIDO: Art. 1.767 do Código Civil e 1.191 e seguintes do Código de Processo Civil. Lei nº 1.050/60 c/c 5.584/70, 7.115/83 e 7.510/86. 5. PRINCIPAIS OCORRÊNCIAS PROCESSUAIS: Diligências para comprovar a necessidade da Justiça Gratuita, esclarecer acerca da competência prevista no art. 1.768 do CPC, determinação da citação da interditanda e designação de data para o interrogatório (Fls. 20). Audiência de interrogatório (fls. 22). Juntada de laudo pericial (fls. 25-31). Termo de concordância dos demais filhos da curatelanda com a assunção, pela requerente, do múnus da curatela (fls. 50-52). Parecer do Ministério Público opinando pela procedência do pedido, com a decretação da interdição do requerido (fls. 53v). D E C I S Ã O 6. QUANTO AO REQUERIMENTO DE DECLARAÇÃO DA INTERDIÇÃO DO BENEFICIÁRIO: As provas colhidas dão conta de que a requerida é portadora de Transtorno Depressivo Recorrente, episódio atual moderado e Hipertensão Arterial, enfermidades codificadas pelos CID 10 F33.1 e CID 10 I10, respectivamente, e que, portanto, está absolutamente incapaz para reger bens e para os atos da vida civil, em caráter definitivo, como se vê no laudo pericial citado, não sendo, assim, capaz de gerenciar seus interesses. Posto isto, baseada nas provas dos autos e conforme parecer da douta representante do Ministério Público, decreto a interdição da requerida JANDECI DE SOUZA, declarando-a absolutamente incapaz de exercer pessoalmente os atos da vida civil, na forma do art. 3º, II, do Código Civil. Em conseqüência, nos termos do art. 1768, II do Código Civil, nomeio-lhe curadora Jardilene de Souza, que deverá ser intimada a prestar compromisso, na forma da lei. Em cumprimento ao disposto no art. 1.184 do Código de Processo Civil, e no art. 9º, III do Código Civil, inscreva-se a presente sentença no cartório de Registro Civil e publique-se, no Diário Oficial, a presente interdição, por (03) vezes, com intervalo de 10 dias. Cientifique-se a douta representante do Ministério Público Estadual. 7. QUANTO À CONCESSÃO DOS BENEFÍCIOS DA JUSTIÇA GRATUITA: Observa-se dos autos que a requerente foi intimada a atender à diligência judicial com o objetivo de comprovar a carência de recursos, requerendo a patrona da parte prazo de 10 dias para se manifestar acerca, solicitação esta efetivada quando da audiência de interrogatório, em data de 29 de julho de 2009. A concessão do prazo fora deferido, entretanto a parte quedou-se silente, deixando transcorrer o prazo sem qualquer manifestação a respeito. Inexiste nos autos elementos que indiciem a insuficiência de recursos da requerente, não havendo, sequer, a profissão exercida pela requerente, requisito este que deve constar expressamente na exoridal, conforme alude o art. 282, II do Código de Processo Civil, e que serviria como um dos elementos para averiguação da possível insuficiência de recursos da beneficiária. Desta vista, com fundamento nos argumentos depreendidos, indefiro a assistência judiciária gratuita, devendo as custas judicias e honorários advocatícios serem arcados pela requerente. Publique-se, Registre-se, Intimem-se. Maceió, 26 de setembro de 2011. Ana Florinda Mendonça da Silva Dantas Juíza de Direito (
Fonte).